Lebensmittel auf dem Prüfstand
Der Konsum von Lebensmitteln gehört unabdingbar zu unserem Alltag. Und genau deshalb müssen sich die Konsument:innen auf die Sicherheit der Produkte unbedingt verlassen können. Wie sicher und wie gut unsere Lebensmittel geprüft und gekennzeichnet werden, steht allerdings in den letzten Jahren oft im Focus der öffentlichen Diskussion. Ausreichend häufige und genaue Kontrollen, sowohl als auch die Transparenz der Vorgänge sind hier unverzichtbar. In unserem Verbraucherschutzgesetzt ist daher das Erscheinen des jährlichen Lebensmittelsicherheitsberichtes (LMSB) festgeschrieben. Dieser Sicherheitsbericht der AGES wurde nun für das Jahr 2022 veröffentlicht und trägt so zur detaillierten Information und der benötigten Transparenz bei.
Hohe Qualitätsstandards und Kontrollen setzen Maßstäbe
Im Lebensmittelsicherheitsbericht (LMSB) 2022 sind die Ergebnisse der amtlichen Kontrollen gemäß Lebensmittelsicherheits- und Verbraucherschutzgesetz (LMSVG) dargestellt. Die Resultate basieren auf dr Zusammenarbeit der Bundesländer, der Agentur für Gesundheit und Ernährungssicherheit (AGES) und des
Bundesministeriums für Soziales, Gesundheit, Pflege und Konsumentenschutz (BMSGPK). Die Kontrollen erfolgten geplant unter Berücksichtigung des Vorsorgeprinzips und des risikobasierten Ansatzes und mit dem Ziel, Lebensmittelsicherheit und den Schutz der Verbraucher:innen vor Irreführung zu gewährleisten.

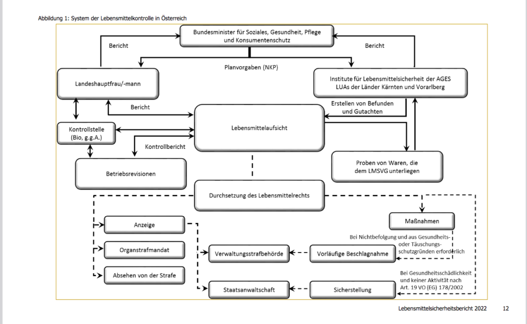
So funktioniert das österreichische System zur Lebensmittelkontrolle. © AGES
Anteil der Verstöße niedriger als im Bericht 2021
Gesamt wurden 2022 von den Lebensmittelaufsichtsbehörden der Länder 36.541 Betriebskontrollen in 30.784 Betrieben durchgeführt. Ganze 26% (also 8.023) der kontrollierten Betriebe wiesen Verstöße auf. Damit lag der Anteil an Betrieben mit Verstößen etwas niedriger als im Vorjahr. In Fleischereibetrieben wurden von den Veterinärbehörden 8.408 Kontrollen durchgeführt.
Resultate der Fleisch- und Schlachttieruntersuchungen
Für den Bericht 2022 wurden 641.071 Rinder geschlachtet und untersucht. Dabei wurden lediglich 0,3 %für genussuntauglich befunden. Bei den 412 Pferden und anderen Einhufern gab es keinerlei Beanstandung. Von 4.895.532 geschlachteten, untersuchten Schweinen waren 10.827 genussuntauglich (0,2 %) und davon wurden und 412 auch auf Trichinen untersucht, wobei kein positiver Fall festgestellt wurde. Von 169.189 geschlachteten Schafen waren 69 (0,04%) und von 11.769 geschlachteten Ziegen nur 466 Schlachtkörper (4,0 %) genussuntauglich. 1.326.386 geschlachtete Puten und 99.722.415 Hühner wurden ebenfalls untersucht. 7.179 Puten (0,5 %) und 1.439.830 Hühner (1,4 %) wurden als dabei genussuntauglich eingestuft.
Bei Wild aus der freien Wildbahn waren waren die Resultate recht gut. Von 107.358 Stück Wild wurden lediglich 686 (0,6 %) als genussuntauglich befunden.
Ist Geflügelfleisch gefährdet & gefährlich?
2022 wurden mehr als 4.900 Lebensmittelproben auf Salmonellen untersucht. Darunter ca. 1000 Proben Fleisch und Fleischzubereitungen und verzehrsfertige Lebensmittel (ca. 700 Proben). Die gefährlichen Salmonellen wurden vorwiegend in Fleisch und Fleischzubereitungen von Geflügel nachgewiesen (120 Salmonella-Isolate), darunter 1x Salmonella Enteritidis, 1x Salmonella Typhimurium, 2x Salmonella Typhimurium, monophasisch. Am häufigsten wurde Salmonella Infantis (107x !!!) isoliert, davon 79x in frischem Hühnerfleisch. 45x Proben rohen Fleisches bzw. roher Fleischzubereitungen wurden als für den menschlichen Verzehr als ungeeignet beurteilt.
470 Fleisch- und Fleischzubereitungen wurden auch auf Campylobacter getestet. In 306 der Proben wurden Campylobacter nachgewiesen, fast ausschließlich in frischem Geflügelfleisch. Wegen Campylobacter war ein verzehrsfertiges Lebensmittel gesundheitsschädlich und sogar 32 Proben rohes Geflügelfleisch wurden als für den menschlichen Verzehr als ungeeignet beurteilt. In vier von 600 geprüften Fleischproben wurden auch Listerien festgestellt und die Produkte als gesundheitsschädlich eingestuft.
Antibiotikarestistente Keime
Im Rahmen der EU-weiten Überwachung und Meldung von Antibiotikaresistenzen bei zoonotischen und kommensalen Bakterien wurden auch Lebensmittel im Einzelhandel beprobt. 2022 wurden frisches Hühnerfleisch und frisches Putenfleisch auf E. coli, die Beta-Laktamasen mit breitem Wirkungsspektrum (ESBL), AmpC-Beta-Laktamasen (AmpC) oder Carbapenemasen bilden, untersucht.
In 82 Proben Hühnerfleisch (24,1 % von 340 Proben) und in 74 Putenfleischproben (41,3 % von 179 Proben) wurden ESBL-/ AmpC-bildende E. coli nachgewiesen.
Hühnerfleisch doch auf einem guten Weg
Trotz aller bedrohlich klingender Ergebnisse ist im Vergleich zu den Untersuchungen der letzten Jahre der Anteil an Hühnerfleisch mit ESBL-/ AmpC-bildenden E. coli im Prüfungsjahr 2022 in den unteren
Bereich gesundken (2016: 63,0 %, 2018: 37,2 %, 2020: 18,9 %). Bei Putenfleisch gibt es noch keinen Vergleich, da dieses zum ersten Mal geprüft wurde.
Frittierfette auf dem Prüfstand – 2022 wurden sie öfter getauscht
Auch die in unserer Branche häufig verwendeten Frittierfette unterliegen bei zu langem Gebrauch chemischen Veränderungen, die zum Verderb des Frittierfettes und damit auch des Frittiergutes führen können. Im Rahmen einer SPA wurden 72 Frittierfette im Gebrauch (z. B. aus Fritteusen) auf Verderbsindikatoren untersucht. Fünf Proben (6,9 %) wiesen wegen zu langer Verwendung so starke Veränderungen auf, dass für den bestimmungsgemäßen Gebrauch als ungeeignet beurteilt wurden. Bei neun Proben (12,5 %) waren geringe unerwünschte Veränderungen nachweisbar. Allerdings lag die Beanstandungsquote 2022 deutlich niedrigerals 2018 (25,3 %), als die gleiche SPA zuletzt durchgeführt wurde.
Verzehrsfertig zubereitete Speisen zur direkten Abgabe vor Ort
In einer weiteren SPA wurden 73 verzehrsfertige Speisen mit Bezug auf eine Tierart, die bei Markt- oder Imbissständen sowie in der Gastronomie angeboten werden, auf ihre Authentizität und ihren mikrobiologischen Status überprüft. Sieben Proben (9,6 %) wurden beanstandet, wovon vier Proben (5,5 %) irreführende Angaben in Bezug auf die Fleischsorte aufwiesen. Zwei Proben (2,7 %) wurden wegen Hygienemängeln und eine Probe (1,4 %) wegen Kennzeichnungsmängeln beanstandet.
Der Weg zur Lebensmittelsicherheit
Entgegen allen Bedenken die man bei diesen nicht all zu freudigen Ergebnissen bekommen könnte, erkennt man doch dabei, dass man sich hierzulande auf einem guten Weg der Lebensmittelsicherheit bewegt.
Und dass die richtige Information, gepaart mit größter Vorsicht, strengster Hygiene und einem gerüttelten Maß an Selbstverantwortung der Fleisch-Branche und der Unbedenklichkeit und hohen Qualität ihrer Produkte immer förderlich sein wird.
Wer den vollständigen Bericht genau studieren möchte, findet ihn unter diesem link.

